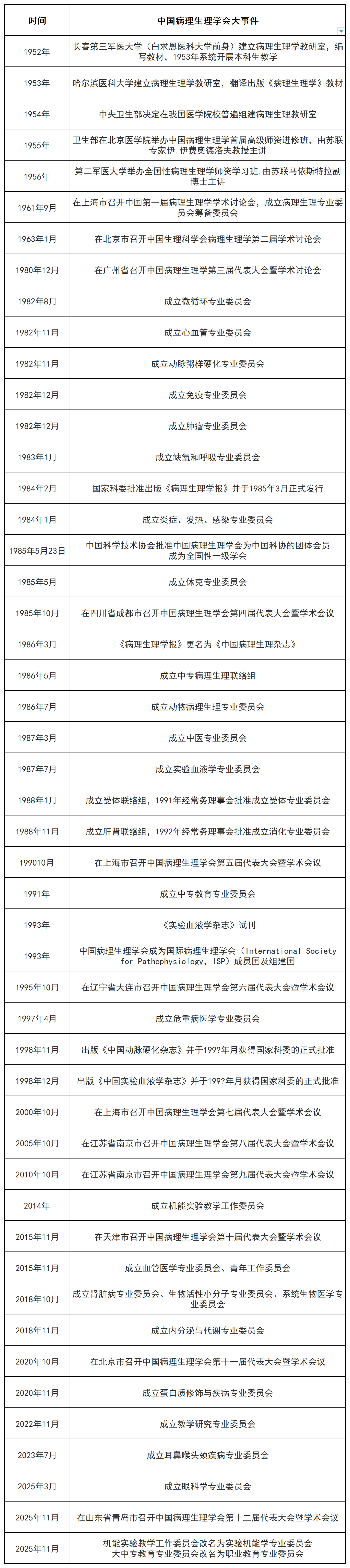
中国病理生理学会

会员登录 会员注册
学术会议
投稿系统

学术工作大事记

 

1952

长春第三军医大学(白求恩医科大学前身)建立病理生理学教研室,编写教材,1953年系统开展本科生教学

1953

哈尔滨医科大学建立病理生理学教研室,翻译出版《病理生理学》教材

1954

中央卫生部决定在我国医学院校普遍组建病理生理教研室

1955

卫生部在北京医学院举办中国病理生理学首届高级师资进修班,由苏联专家伊.伊费奥德洛夫教授主讲

1956

第二军医大学举办全国性病理生理学师资学习班,由苏联马依斯特拉副博士主讲

1961.9

在上海召开中国第一届病理生理学学术讨论会,成立病理生理专业委员会筹备委员会

1963.10

在北京召开中国生理科学会病理生理学第二届学术讨论会

1980.12

在广州召开中国病理生理学第三届代表大会暨学术讨论会

1982.8

成立微循环专业委员会

1982.11

成立心血管专业委员会

1982.11

成立动脉粥样硬化专业委员会

1982.12

成立免疫专业委员会

1982.12

成立肿瘤专业委员会

1983.10

成立缺氧和呼吸专业委员会

1984.2

国家科委批准出版《病理生理学报》并于1985年3月正式发行

1984.10

成立炎症、发热、感染专业委员会

1985.5.23

中国科学技术协会批准中国病理生理学会为中国科协的团体会员,成为全国性一级学会

1985.5

成立休克专业委员会

1985.10

在成都召开中国病理生理学会第四届代表大会暨学术会议

1986.3

《病理生理学报》更名为《中国病理生理杂志》

1986.5

成立中专病理生理联络组

1986.7

成立动物病理生理专业委员会

1987.3

成立中医专业委员会

1987.7

成立实验血液学专业委员会

1988.10

成立受体联络组,1991年经常务理事会批准成立受体专业委员会

1988.11

成立肝肾联络组,1992年经常务理事会批准成立消化专业委员会

1990.10

在上海召开中国病理生理学会第五届代表大会暨学术会议

1991

成立中专教育专业委员会

1993

《实验血液学杂志》试刊

1995.10

在大连召开中国病理生理学会第五届代表大会暨学术会议

1997.4

成立危重病医学专业委员会

1998.11

出版《中国动脉硬化杂志》并于199?年月获得国家科委的正式批准

1998.12

出版《中国实验血液学杂志》并于199?年月获得国家科委的正式批准

2000.10

在南京召开中国病理生理学会第五届代表大会暨学术会议